Saltar al contenido principal

Sistema de Garantía Interna de Calidad en las Universidades

Inicio / Sistema de Garantía Interna de Calidad en las Universidades

Calidad universitariaCon la iniciativa del programa AUDIT de ANECA dirigida a los Centros universitarios, se pretende orientar el diseño del SGIC que integre las actividades que hasta ahora han venido desarrollándose relacionadas con la garantía de calidad de las enseñanzas.

El Sistema de Garantía de calidad abarca una serie de acciones y procedimientos que van desde la fase de diseño del Título hasta su acreditación por la ANECA y que estarán en consonancia con los “criterios y directrices para la garantía de calidad en el Espacio Europeo de Educación Superior”, elaborados por la Agencia Europea de Aseguramiento de la Calidad en la Educación Superior (ENQA). El sistema combina acciones de evaluación y supervisión externas a las Universidades  con otras llevadas a cabo por la propia universidad y aquellas que correspondan a los órganos de coordinación de estos programas.

La implantación del Espacio Europeo de Educación Superior (EEES) establece, entre otras cuestiones, el desarrollo de sistemas que garanticen tanto la Calidad como la Excelencia dentro de las Universidades.

  • Las Universidades deben contar con políticas y Sistemas de Garantía Interna de Calidad (SGIC) formalmente establecidos y públicamente disponibles.
  • La apuesta por la Calidad y la Mejora Continua es un factor decisivo para el presente y el futuro de la Universidad.
  • La Excelencia es un objetivo a alcanzar para con todos los grupos de interés: administraciones, sociedad, alumnos, docentes, familias y sociedad en general.
  • El Plan Estratégico es el catalizador del cambio en la Universidad y una herramienta para la modernización del trabajo universitario, colectivo e individual.

El Sistema cuenta con una serie de directrices generales y específicas que pasamos a describir:

Directrices Generales

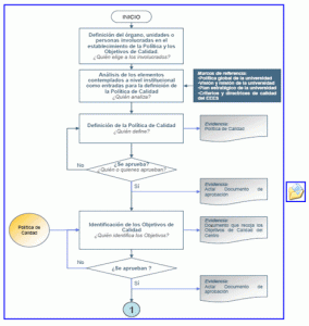
  • Política de Calidad y Objetivos
    • Declaración Pública de Política y Objetivos
    • Personal Implicado
    • Integración con Procedimientos, Procesos
    • Definición de acciones para revisar, aprobar, distribuir la política
  • Calidad de los programas formativos
    • Disponer de un sistema de recogida de información (a nivel nacional e internacional) que le permita actualizaciones o renovaciones
  • Orientación de enseñanzas a Estudiantes
    • Valoración de las necesidades de los alumnos
    • Indicar procedimientos y mecanismos de todo lo que le afecta al estudiante

Directrices específicas

  • Garantizar y mejorar la calidad del personal académico
    • Perfil del puesto, competencias, etc.
    • Medios para analizar la información de las competencias, para detectar necesidades de formación
    • Gestión y mejora de recursos y materiales para el centro.
    • Diseño, dotación y mantenimiento de recursos materiales y servicios (incluyendo medio ambiente y seguridad)
    • Control del mantenimiento de recursos materiales y servicios
    • Definición de responsabilidades de tales materiales
  • Análisis y presentación de resultados del Centro
    • Obtención de información  sobre la calidad de la enseñanza
    • Recogida de información de: resultados de aprendizaje, inserción laboral, satisfacción de grupos de interés.
    • Definir estrategias y sistemáticas para introducción de mejoras

Ante estos retos y obligaciones las Universidades deben contar con herramientas que les faciliten el diseño, la implantación y el seguimiento de estos modelos. ISOTools se presenta como la solución que integra estos modelos normativos bajo el enfoque de la mejora continua y la excelencia.

Soluciones:

Beneficios:

  • Automatización de los Procesos
  • Gestión centralizada de Indicadores
  • Despliegue y control documental
  • Mejora de la comunicación
  • Optimización de los recursos
  • Ayuda al desarrollo de la Estrategia

ISOTools, a través de su plataforma tecnológica y su equipo de consultores, es la solución eficiente para la implantación y mantenimiento de los Sistemas de Garantía Interna de Calidad (SGIC)

¿Desea saber más?

Entradas relacionadas

Cómo Mejorar La Organización Interna
Cómo mejorar la organización interna con un Sistema de Gestión
Mejorar la organización interna exige orden, disciplina y tecnología, y un Sistema de Gestión basado en normas ISO aporta estructura, claridad...
Ver más
Problemas De Comunicación Interna
Principales problemas de comunicación interna en los Sistemas de Gestión
Una comunicación interna deficiente multiplica errores, retrasa decisiones y bloquea la mejora continua, pero puedes transformarla...
Ver más
Bajo Rendimiento Laboral
¿Cómo afecta el bajo rendimiento laboral al Sistema de Gestión?
El bajo rendimiento laboral erosiona la eficacia del Sistema de Gestión, frena la mejora continua y multiplica los costes ocultos, pero puedes...
Ver más
Falta De Métricas De Rendimiento
Consecuencia de la falta de métricas de rendimiento del Sistema de Gestión
Las organizaciones necesitan demostrar que sus sistemas de gestión ISO generan resultados medibles y sostenibles, pero la falta de métricas de...
Ver más

Volver arriba